DL4B – jednokanálové osvětlení

Produkt již nelze objednat

Je nám líto, ale prodej produktu již skončil. Prohlédněte podobné prodávané produkty v kategorii:

Osvětlení

Výrobce: DSYS Electronics Systems
Kód zboží: DL4B
EAN: 181040

Nevíte si rady s výběrem? Nejsou Vám některé parametry jasné? Napište nám Váš dotaz a my Vás s odpovědí kontaktujeme.
Chcete dostat upozornění ve chvíli, kdy produkt bude k dispozici? Stačí vyplnit formulář a náš hlídací pes Vám dá vědět.

Poslat dotaz Hlídat dostupnost
  • Popis produktu

  • Technické informace

Popis produktu

DSYS Electronics Systems DL4B - DL4B – jednokanálové osvětlení

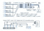
DL4BW je určen pro 1 kanálové ovládání LED osvětlení modelů a maket aut, TIR, tanků, lodí, člunů, ponorek, letadel a mechanických strojů.

Vlastnosti:

  • jednoduché nastavování 1 propojkou, vlastnosti lze měnit vložením propojky F1 až F6 do nastavovacího konektoru na horní straně osvětlovače;
  • 1 kanálové řízení (pákou, volantem a přepínačem);
  • auto: pravé / levé přední světla, couvací, obrysová;
  • loď: poziční světla, stožárové, kajutové, pomocná světla, nebo reflektory;
  • letadlo: poziční, přistávací, maják, pojížděcí, pomocná světla, nebo reflektory;
  • 4 výstupy pro 1–32 LED 20 mA (bez předřadného odporu);
  • DL4B je připraven ihned k provozu.

Obsah dodávky

Balení obsahuje DL4B (SW 1.1), návod k použití, 8× super LED 5mm (4× bílá, 2× červená, 2× modrá), konektor, vypínač, 6× propojku (F1 až F6), bužírku, prodlužovací kabel.

Technické informace

Napájení řízení 5 V DC z konektoru JR, BEC (4–8 V)
Napájecí z ext. akumulátoru 4–24 V DC
Odběr proudu 0,05–0,17 A
Počet LED diod 1–32
Zdroje proudu LED cca 40 mA
Rozměry 25×15×4 mm
Hmotnost 4 g

Tato webová stránka používá cookies

Za účelem zkvalitnění našich služeb používáme na této stránce soubory cookies. Pro více informací přejděte na Podmínky pro používání internetových stránek.

Funkční cookies Tyto cookies jsou nezbytné pro správné fungování webové stránky a proto je není možné vypnout.
Analytické cookies Analytické cookies nám pomáhají sledovat a analyzovat způsob v systému Google Analytics 4, jakým návštěvníci interagují s naší stránkou. Tyto informace nám umožňují vylepšovat obsah a poskytovat lepší uživatelský zážitek.
Marketingové cookies Čtení a zapisování cookies pro marketingové účely pro reklamní systémy jako je např. Google Ads či Sklik. Tyto cookies nám umožňují sledovat chování uživatelů a měřit výkon webu a efektivitu našich reklamních kampaní.
Personalizovaná reklama Remarketingové cookies nám umožňují prezentovat vám personalizovanou reklamu na základě vašich předchozích interakcí s naší stránkou v systémech jako je Google Ads, Sklik.
Využití osobních dat Touto volbou nastavíte souhlas s odesíláním a zpracováním vašich osobních údajů společnosti Google pro účely cílení a vyhodnocování online reklamy a cíleného marketingu.

Přihlaste se k odběru NEWSLETTERU a využijte slevu 100 Kč na první nákup*

PŘIHLAŠTE SE K NÁM!
- zúčastněte se uzavřených akcí jen pro členy
- budete o akcích vědět jako první
- dostávejte PECKA NOVINKY
* Slevový kupón lze uplatnit na nezlevněné zboží v minimální hodnotě 2000 Kč. Kupón není možné spojit s jinou slevou. Přihlášením k odběru NEWSLETTERU souhlasíte se zasíláním informací elektronickou formou od provozovatele internetových stránek.
Již nezobrazovat